+7 (984) 888-54-10
0

SEO-продвижение сайта: как найти надежный сервис для создания ссылок

Опубликовано: 08.01.2025
Просмотры 1
Оценка 3.33
Поделилось 4
Статью написал:

SEO-продвижение сайта с выбором подходящего партнера по линкбилдингу может существенно повлиять на эффективность ваших усилий. Речь идет о росте позиций в поисковиках и о долгосрочном успехе вашего бизнеса. 

Вы спросите, как избежать подводных камней и найти действительно стоящую компанию? Сегодня я, Владимир Кривов, руководитель федерального SEO-агентства РОСТСАЙТ, хочу поделиться с вами уникальной технологией продвижения сайтов, которая поможет вывести ваш бизнес на новый уровень.

Что важно учитывать при выборе

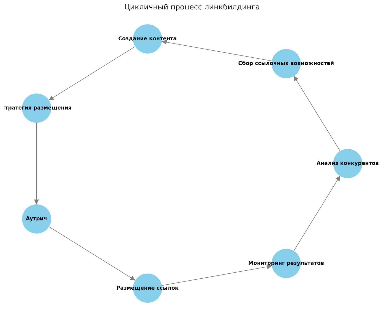
Рынок услуг линкбилдинга перенасыщен предложениями, но далеко не каждое из них стоит вашего внимания. Многие компании по SEO-продвижению сайтов обещают чудеса, но их методы могут привести к санкциям от поисковых систем. Чтобы минимизировать риски, нужно заранее определить свои цели и критерии выбора.

  • Ссылки должны быть качественными и соответствовать требованиям поисковых систем.

  • Партнёр обязан четко объяснять свои методы и стратегии продвижения сайта.

  • SEO-агентство должно быть готово подстроиться под ваши запросы и специфику бизнеса.

Как сформулировать ожидания

Прежде чем подписывать контракт, определите, чего вы хотите достичь:

  • Увеличение органического трафика?

  • Привлечение реферальных посетителей?

  • Усиление позиций по ключевым запросам?

Кроме того, решите, какой уровень риска приемлем для вас. Например, некоторые стратегии SEO-продвижения сайта могут дать быстрый результат, но сопряжены с более высокими рисками. Важно заранее обсудить эти нюансы с агентством.

Вопросы, которые нужно задать агентству

Перед тем как принять решение, задайте потенциальному партнёру несколько первоочередных вопросов:

  1. Какие методы вы используете? Узнайте, как SEO-агентство работает: используют ли они гостевые публикации, контент-маркетинг, цифровой PR и другие инструменты. Избегайте SEO-компаний, которые не готовы раскрыть свои стратегии.

  2. Как вы оцениваете успех SEO-продвижения сайта? Надежное агентство опирается на измеримые показатели: рост трафика, улучшение позиций в поиске, увеличение конверсий. Если акцент делается только на DA или DR, стоит насторожиться.

  3. Какие стандарты качества в SEO-продвижении сайта вы соблюдаете? Попросите объяснить, как агентство проверяет сайты-доноры. Качество ссылок должно быть приоритетом, а не их количество.

  4. Как организована отчётность SEO-продвижения сайта? Узнайте, как часто вы будете получать отчёты и какие данные в них будут включены. Агентство должно быть готово адаптировать формат отчётности под ваши потребности.

Как избежать недобросовестных компаний

Некоторые признаки могут говорить о том, что с SEO-компанией лучше не связываться:

  • Завышенные обещания: никто не может гарантировать топовые позиции в поисковиках.

  • Слишком низкие цены: качественное SEO-продвижение сайта требует ресурсов и времени.

  • Размытые ответы: если SEO-агентство уклоняется от вопросов, это тревожный знак.

Почему важно строить долгосрочные отношения

Линкбилдинг — это процесс, который требует постоянного внимания. По данным Ahrefs, большинство ссылок теряется в течение нескольких лет. Поэтому важно выбрать партнёра, который готов к длительному сотрудничеству и умеет поддерживать результаты SEO-продвижения сайта на высоком уровне.

Что следует учитывать:

  • Быстрая и прозрачная обратная связь говорит о серьёзном подходе.

  • SEO-агентство должно демонстрировать измеряемый рост трафика, улучшение конверсий и позиций.

  • Вы должны быть в курсе всех этапов SEO-продвижения сайта.

Таким образом, SEO-продвижение — это далеко не легкая задача. Чтобы не тратить время на эксперименты, лучше обратиться к профессионалам из РОСТСАЙТ, где мы сделаем всё для успеха вашего сайта.

Выбор сервиса для построения ссылок — это шаг, который определяет успех ваших усилий. Выбирайте партнеров, которые ведут SEO-продвижение сайта прозрачно, фокусируются на ваших целях и готовы к долгосрочному сотрудничеству. 

Изображения сгенерированы ИИ

«Как ты бы выжил в апокалипсисе зомби?»
Когда настанет зомби-апокалипсис (а мы все знаем, что он уже на подходе), вопрос один: как ты справишься? Будешь строить планы на спасение мира, или побежишь в ближайший супермаркет за чипсами и фонариком? Проверим твою готовность к битве с живыми мертвецами! Смог бы ты стать героем, который всех спасёт, или будешь тихо прятаться в подвале с консервами? Давай, узнай!
Прошли 200 человек
2 минуты на прохождение
вопрос 1 из 10
Зомби лезут в город, и у тебя есть пять минут на сборы. Что ты возьмёшь?
вопрос 1 из 10
Как ты отреагируешь, когда на горизонте появятся первые зомби?
вопрос 1 из 10
Тебе предлагают возглавить отряд выживших. Как ты отреагируешь?
вопрос 1 из 10
Что для тебя самое главное в условиях апокалипсиса?
вопрос 1 из 10
Твой друг превращается в зомби. Что ты будешь делать?
вопрос 1 из 10
Где ты будешь искать еду и ресурсы?
вопрос 1 из 10
Что ты скажешь, когда все закончится и мир будет спасён?
Дерил
Прятальщик-под-столом
Мемный зомби-блогер
Поделитесь результатами
Ты дерил из ходячих! Ты не просто готов к апокалипсису — ты уже давно продумал план. Ты соберёшь команду, найдешь водки и будешь сражаться до конца. Зомби боятся таких, как ты, потому что с тобой всегда есть любимая фифа и нервы из стали!
Ты — прятальщик-под-столом. Твоя тактика выживания — не высовываться и надеяться, что всё само как-то рассосется. Тебя не назовёшь бойцом, но зато у тебя всегда воняют носки — чем не оружие против зомби. Главное — не паникуй и помни, что отсиживаться с чипсами — это тоже стратегия!
Ты — мемный зомби-блогер! Во время апокалипсиса ты будешь тем, кто делает контент из всего. Снял видос про зомби? Кинул в сторис? Ну всё, тебе слава обеспечена, ведь ты находишь позитив даже в нашествии живых мертвецов. Возможно, мир погибнет, а из тебя сделают чучело гомо сапиенса, но твой аккаунт точно будет в тренде!

Комментарии


Я прочитал(а) и соглашаюсь с политикой конфиденциальности

Правила: Администрация сайта не несет ответственности за оставленные комментарии. Администрация сайта оставляет за собой право: редактировать, изменять, удалять комментарии пользователей. Ручная модерация комментриев происходит каждое утро.

Читайте также: